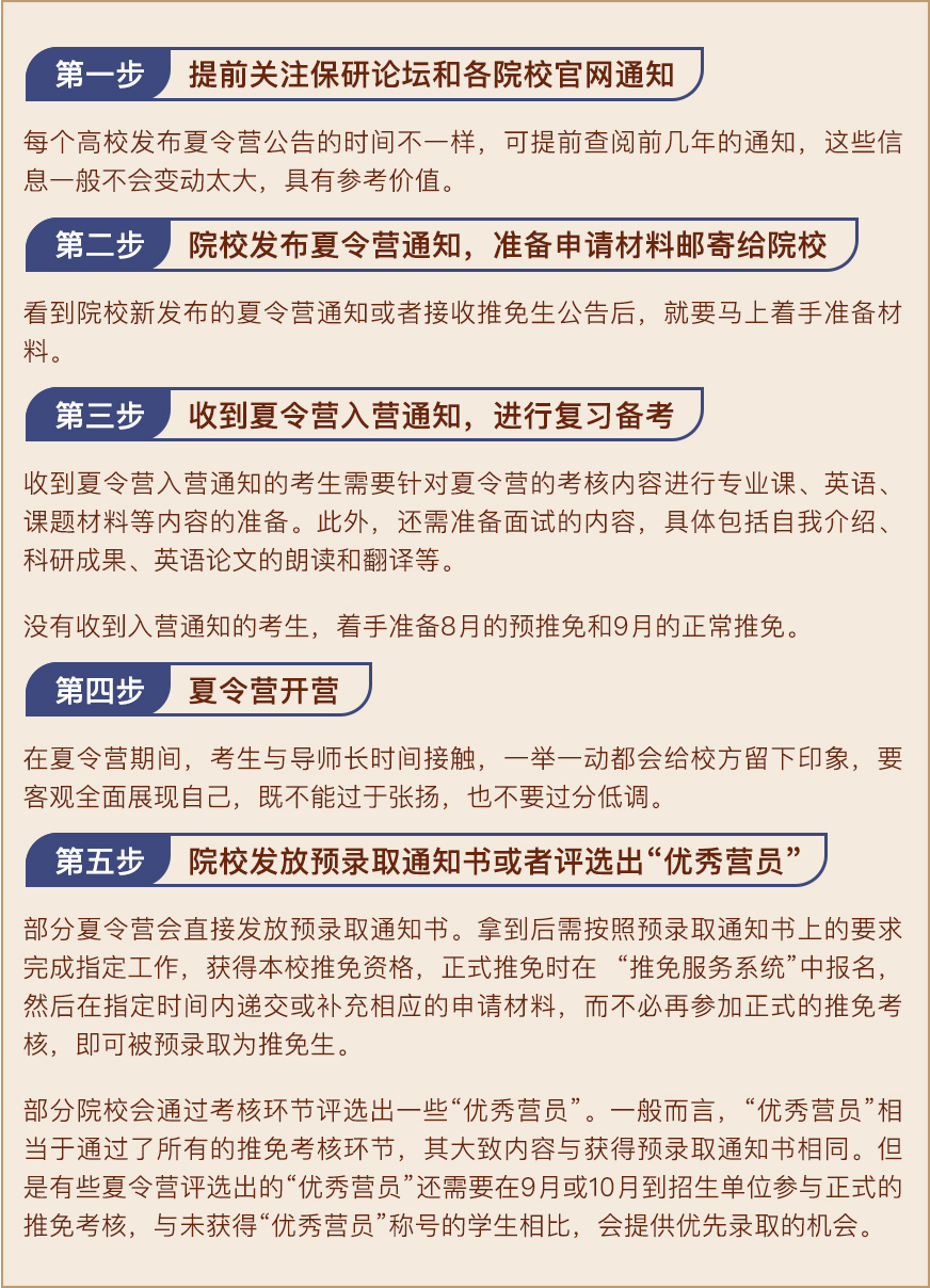
考研工具箱: